PowerMill : Intervalle de projection
L’intervalle de projection sert à limiter la zone de recherche de l’usinage. C’est un peu comme si on effectuait une section à chaque point où sera projeté le parcours d’outil.
Lorsque vous utilisez des stratégies de projection (droite / courbe / point / plan / surface) l’application du parcours outil se fait sur l’ensemble des éléments usinables et ce quel que soit l’angle d’outil sélectionné.
Concrètement si vous souhaitez usiner des éléments qui sont positionnés côte à côte, soit vous ignorez les éléments secondaire (mais risque de collision) soit vous limitez la zone de projection de l’usinage.
Vous souhaitez usiner le cylindre violet avec la stratégie projection de droite :
Si le brut représente toute de la pièce, l’usinage se projettera sur l’ensemble de celle-ci avec comme axe le centre du cylindre violet (X-30 Y30 Z0).

Si le brut se limite à la zone d’usinage, le parcours sera sensiblement le même que précédemment, simplement limité par les nouvelles dimensions du brut et de l’outil.

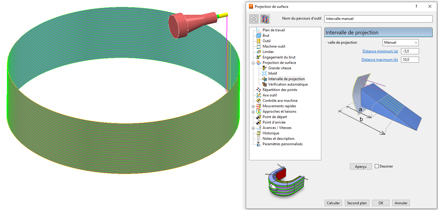
Pour réaliser convenablement et sereinement l’usinage du cylindre, vous devez utiliser l’intervalle de projection.

En sélectionnant « intervalle de projection » vous avez la possibilité (en Manuel) de définir une zone de recherche mini et maxi. Si l’outil et le porte outil ne rencontrent pas d’éléments usinables dans cette zone, le parcours se projeter désormais que sur les éléments incluent dans cette limite de recherche. Pour visualiser cette zone de recherche, cochez "Dessiner" et faites "Aperçu".

Si vous utilisez une projection de droite ou courbe la recherche décrira un tube, une projection par point sera une sphère, une projection par plan par 2 surfaces planes et par surface un offset de celle-ci.
Cette fonction peut-être très utile lorsque l’élément à usiner n’est qu’une seule et même surface et qu’il faille l’usiner de l’intérieur.

Ou lorsque vous avez plusieurs éléments usinables positionnés côte à côte. Contrôlez leurs collisions en toute sécurité.


Ces articles peuvent vous intéresser :



